首页
实验室概况
简介
组织机构
联系我们
科研队伍
学术委员会
师资力量
人才引进
科学研究
研究方向
科研项目与成果
知识科普
合作交流
讲座报告
开放基金
学术会议
科研平台
仪器平台
自主研发
共享与服务
运行管理
管理制度
管理团队
下载专区
下载中心
当前位置:
首页
>> 正文
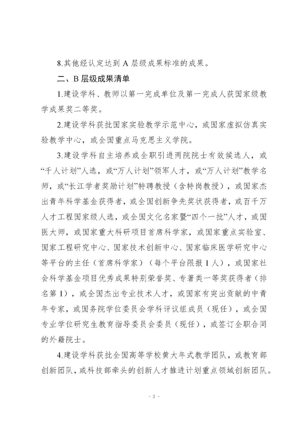
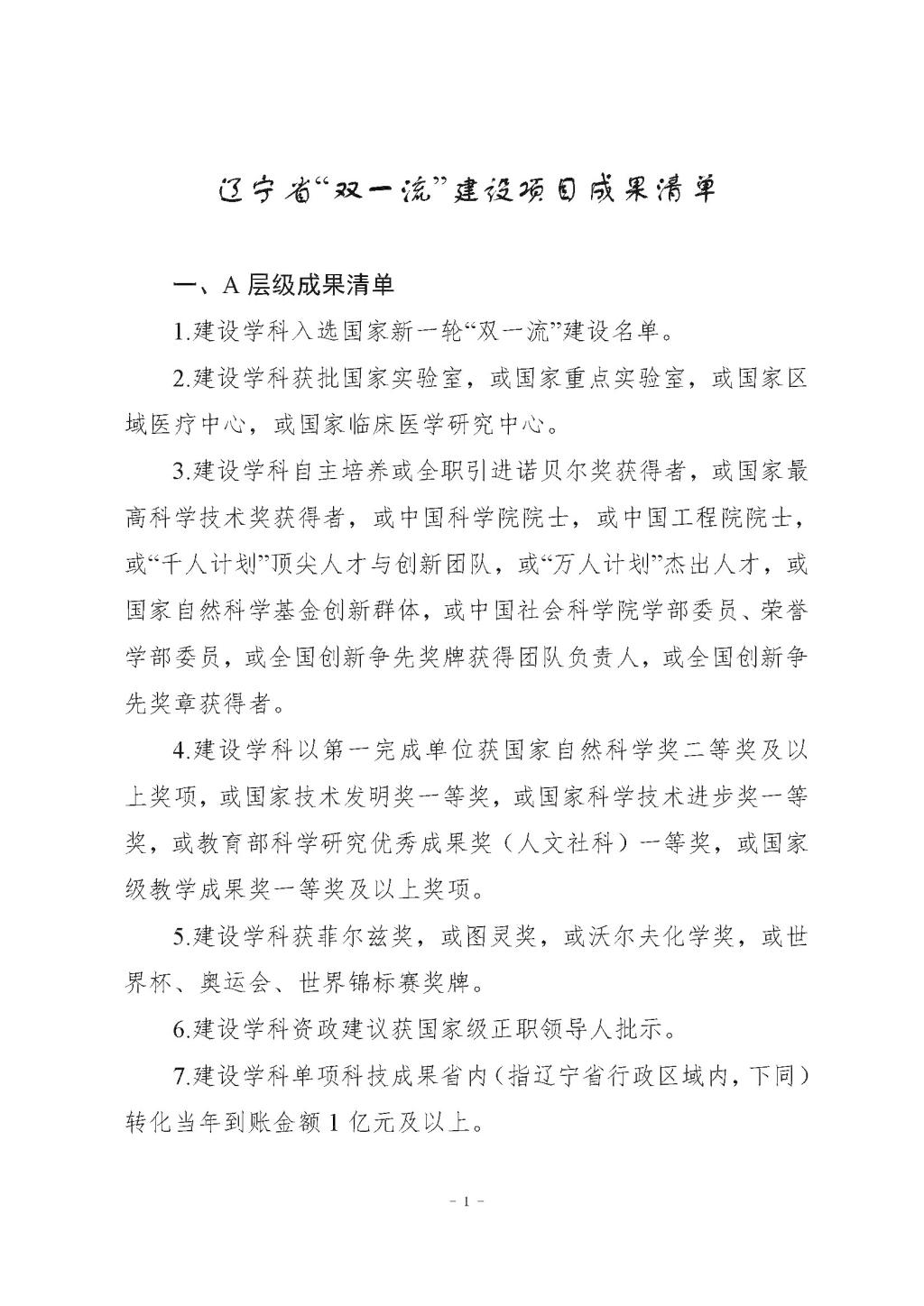
关于辽宁省“双一流”建设项目成果清单
发布者:
[发表时间]:2021-12-29
[来源]:
[浏览次数]: